Instance Verification Kit (IVK)
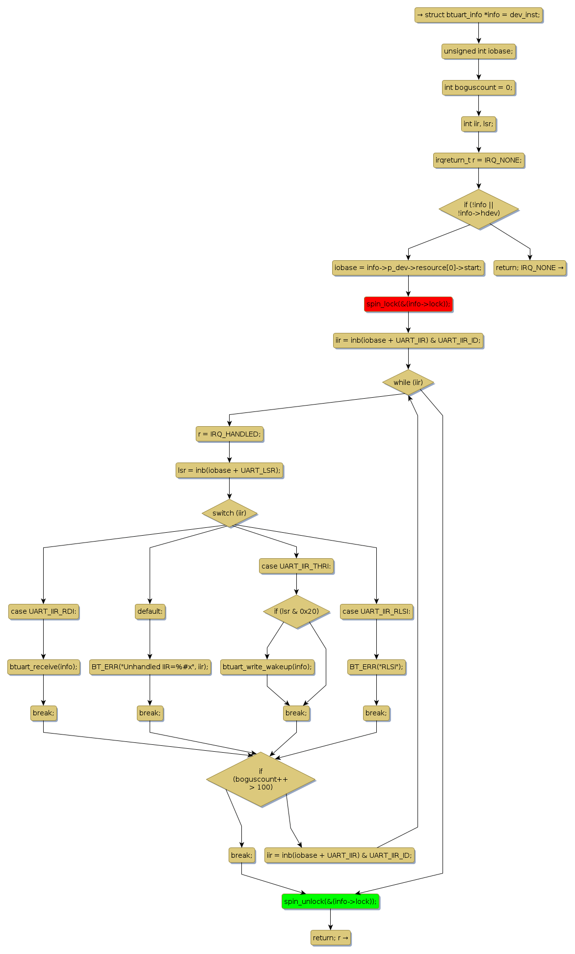
spin lock @ [6540+25+/linux-3.19-rc1/drivers/bluetooth/btuart_cs.c]
Instance Signature: lock
|
The Matching Pair Graph:
|
|
Function Name
|
Control Flow Graph (CFG)
|
Events Flow Graph (EFG)
|
Source Correspondence
|
|
btuart_interrupt
|
|
|
[6246+16+/linux-3.19-rc1/drivers/bluetooth/btuart_cs.c]
|